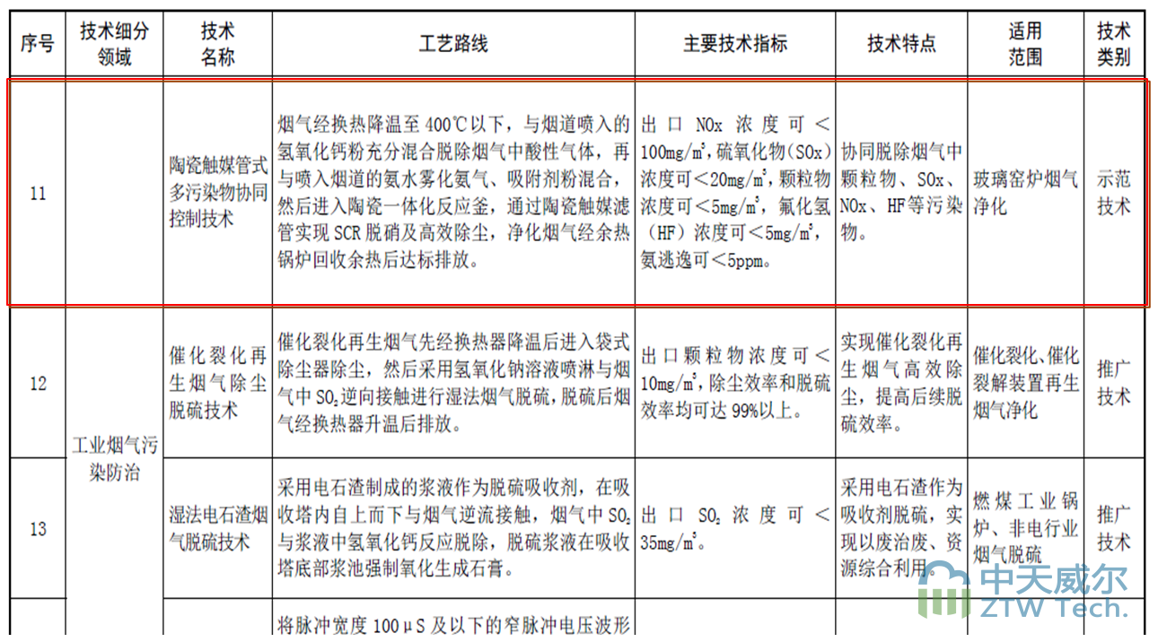
中天威爾“陶瓷催化劑管式多污染物協同控制技術”成功錄入《2018年<國家先進污染防治技術目錄(大氣污染防治領域)>》
近日,生態環境部印發《2018年<國家先進污染防治技術目錄(大氣污染防治領域)>》。此次發布的2018年《國家先進污染防治技術目錄(大氣污染防治領域)》中,共有35項涉及除塵技術、煙氣脫硫、中低溫脫硝技術、VOCs治理等技術。我公司“陶瓷催化劑管式多污染物協同控制技術”成功錄入目錄,同時我公司五糧液陶瓷催化劑一體化工程入選2018年《國家先進污染防治技術目錄(大氣污染防治領域)》示范性典型案例。
2018年國家先進污染防治技術目錄(大氣污染防治領域)
? ? ? ? ? ? ? ? ? ? ? ? ? ? ? ? ? ? ? ?——目錄第11項


